作者:金茂律师事务所 邬晓嫣 律师
本来对张靓颖妈妈公开撕逼冯轲这码事并无感觉,但吃着午饭在朋友圈看到冯发表的长微博《我的回应》,一口汤喷在手机屏幕上,职业强迫症一下子犯了,必须得码文说道几句,不吐不快。
毫不客气地说,从冯轲回应中贴出的《财产协议书》,就可以看出冯确实是心机男,利用《婚姻法》第19条规定的法律尊重夫妻对财产自行约定的原则,突破了《婚姻法》第17条和第18条及相关司法解释对于夫妻共同财产和个人财产所规定的法定范畴,张靓颖将因此而损失经济利益和面对风险。
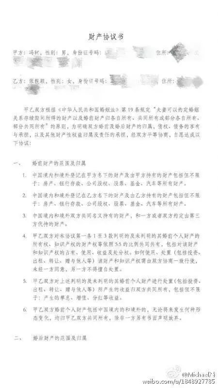
我们先看冯在长微博里贴出的经北京市汉坤律师事务所见证的财产协议书全文。



.jpg)
亮点一:
冯在文字部分第二条写道:“关于财产问题,我已经于2015年11月25日,经过北京汉坤律师事务所公证(这个公证见证的问题不重要,略过),所有冯轲婚前婚后财产,均归属于张靓颖与冯轲共同共有,所以少城时代的股权变更与否,并不影响我和靓颖两人的财产归属。”
这个春秋笔法着实厉害的!财产协议书里明明写的是冯轲、张靓颖两人的婚前婚后财产,归冯轲和张靓颖共同所有!却表述得好像就冯轲一个人的财产是共同共有,张靓颖的婚前婚后财产归她个人所有一样。
我们看财产协议书原文如何表述:

亮点二:

财产协议书第一部分第4条,按此约定,对于张靓颖婚前的创作、音乐演出形成的知识产权所带来的经济权益,统统归冯轲和张靓颖共同共有,且张靓颖没有单独的使用和处置权,所有都需要冯轲点头才行。哪怕今后双方离婚,冯轲不愿意放弃或分割这部分权益的话,这些作品只要有人愿意付钱,就仍将源源不断为冯轲带来经济收益。
由于我国婚姻法在夫妻财产所有制上是采用法定财产制和个人特有财产制、约定财产制相结合的财产制度,而且是有效约定优先适用,所以这个约定很可能会获得法院支持(如果有争议的话)。
诚然,我国《婚姻法》第18条规定了一方婚前财产为个人财产;《婚姻法》司法解释(一)第十九条也规定:婚姻法第十八条规定为夫妻一方的所有的财产,不因婚姻关系的延续而转化为夫妻共同财产。但当事人另有约定的除外。
有了这么个“但书”,以及《婚姻法》第十九条规定:“夫妻可以约定婚姻关系存续期间所得的财产以及婚前财产归各自所有、共同所有或部分各自所有、部分共同所有。约定应当采用书面形式。……夫妻对婚姻关系存续期间所得的财产以及婚前财产的约定,对双方具有约束力”,看来张靓颖婚前婚后的所有财产及预期利益都将被冯轲牢牢地捏在掌心里了。
亮点三:

这是对《婚姻法》第17条第四项和第18条第三项赤裸裸的藐视啊!不过这条约定的效力存疑,因为这条约定实际上是一方承诺将未来继承取得的个人财产赠与另一方的意思表示。我国合同法规定的赠与合同可是实践合同哦,赠与人在赠与财产权利转移前可以撤销赠与,具有救灾扶贫等社会公益、道德性质和经过公证的赠与合同除外。正好,这份协议只经过律师见证,没有经过公证,在继承所得的财产权利转移前,张靓颖可以随时撤销赠与的承诺。
亮点四:

财产协议书第一部分第3条,张靓颖的母亲张桂英名下的北京少城时代文化传播有限公司的股权,估计被冯轲归入第三方代持的范畴里了。可惜,法律不是个人所能臆想的,听说张妈妈已经起诉要求确认股东权了,最终还是法律和证据说话,看法院如何判决吧。
不过,张妈妈诉请股权的北京少城时代文化传播有限公司,据说已经不是冯轲和张靓颖的主要经营的实体了。笔者好事查了一下少城时代的系列关联公司,人家现在已经把摊子铺得更大了,在香港注册了少城时代娱乐(香港)有限公司,又以境外公司名义投资到境内,设立了港澳台法人独资的北京少城时代音乐有限公司(注册资本3500万美金)。再有早年设立的北京少城时代文化发展公司,旗下也是动作频频,今年一口气投了成都黑豹足球俱乐部(6000万人民币)、燃音乐、音乐狗、成都少城系的音乐、影业、科技公司。

不管怎么样,根据财产协议书的约定,北京少城时代文化发展公司应该属于张靓颖和冯轲的共同财产,该公司投资经营取得的收益,也是归两人共有;香港的公司不清楚。当然,根据财产协议书,经营所产生的债务也是双方的共同债务。
问题是,张靓颖是否能对公司形成实际控制?能否防范一方转移公司资产、伪造公司债务?不知道,从目前情况来看似乎比较危险。
看到一篇八卦新闻说,张靓颖的经济都是由冯轲打理,身边不带现金,连在机场买杯星巴克都凑不齐现金。

不由让人联想到王宝强。但说实在的,王宝强结婚前要是谁跟他说,你家马蓉拜金、不安于室、千万别娶,估计他也能啐你一脸。这两天张靓颖骂卓伟造谣(爆料少城员工称冯轲出轨粉丝及转移公司资产),发表回应称妈妈的问题是沟通的问题、冯轲没有问题。这……只能说祝福吧,如果一个人愿意闭着眼被哄上一辈子,只要确实是被哄足了一辈子,那也是福气。